Compaq Presario CQ40-100 series CQ40-145TU, Motherboard Schematic diagram
Sale price: US $15.00
Please choose your preferred payment method from the following options below
|
|
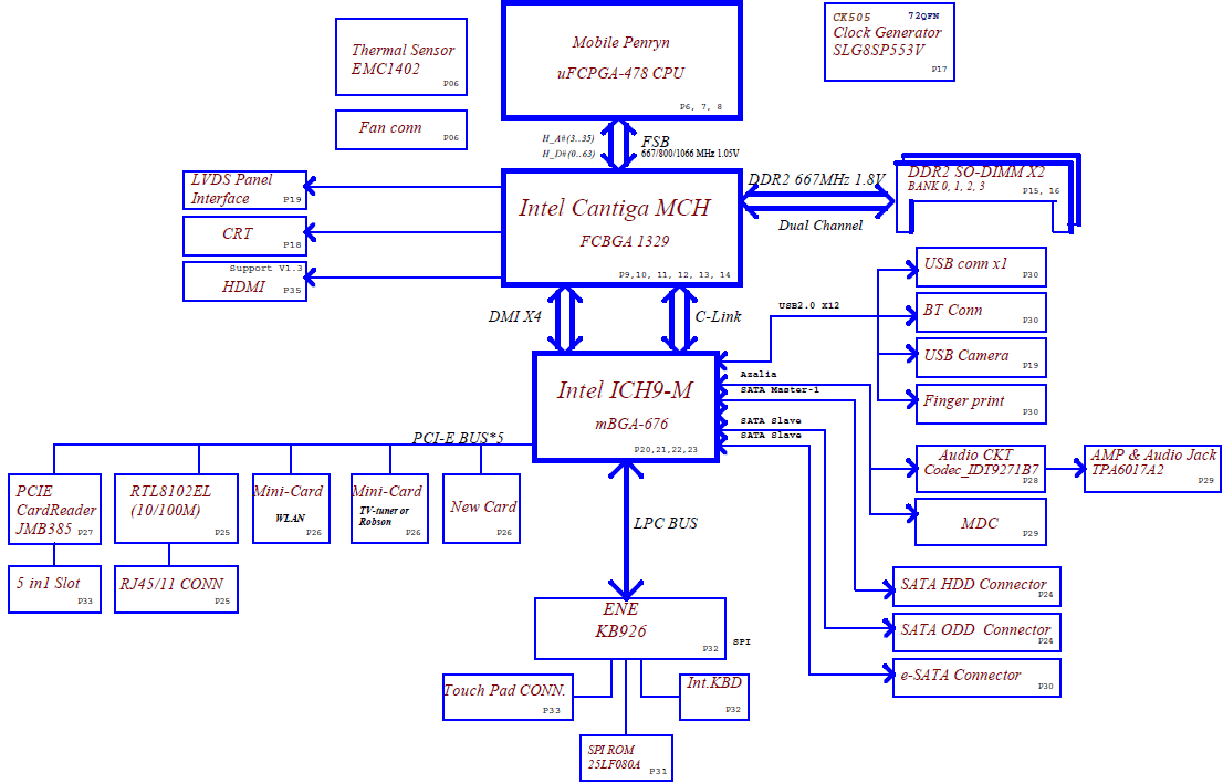
<<< Motherboard part number : 487274-001 >>> !!! Power delivery and Power Sequence(AC Mode) diagrams are included !!! Major components CPU : Intel Penryn Thermal Sensor :EMC1402 Chipset : Intel Cantiga GM / Intel ICH9-M Video: UMA Clock Generator : SLG8SP553V Audio Codec : IDT9271B7 Audio Amplifier :TPA6017A2 KBC(Embeded Controller),SIO :ENE KB926 LAN Controller :RTL8102EL Card BUS etc...:JMB385 <Power System> ISL6262ACRZ-T G2992F1U TPS51124RGER TPS51117RGYR TPS51125RGER SP8K10S BQ24740RHDR LMV431ACM5X Total Pages :48 File type : PDF Language : English |
|---|
